Zoho FSM Automation

Zoho Field Service Management (FSM) Customization

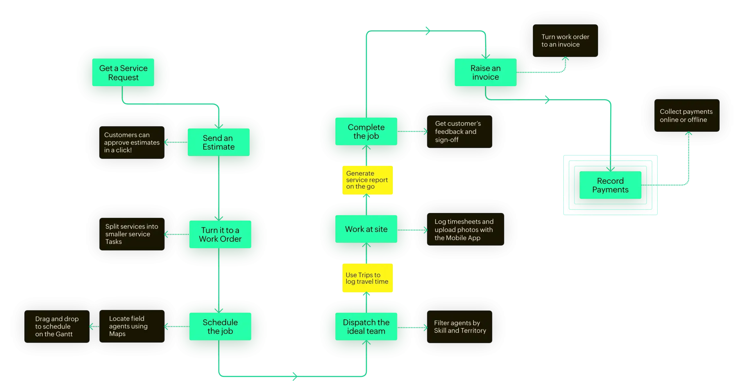
Unlock the potential of efficiency with Zoho Field Service Management (FSM)’s automation capabilities. From streamlining customer queries to optimizing inventory management, harness the power of workflow rules, field updates, webhooks, and custom functions for seamless operations and enhanced productivity.

Automation

Zoho FSM channels the power of automation to cut back on repetitive tasks and improve efficiency. Automation enables immediate responses to customer queries, timely updates on work progress, proper inventory management, and easy knowledge sharing.

Workflow rules are conditions that are specified in a particular module to do an action. You can use the prompts to define the trigger and the rule criteria and choose the activity that takes place once the rule is satisfied.

Field updates modify the information in various fields automatically when a condition is met. You can use webhooks to trigger an action via an external application. You can also set up email templates and send notifications to your team or the customer. Beyond this, Zoho FSM allows you to write custom functions for other actions you might want to perform.